
以下文章来源于北大汇丰PFR ,作者肖翔
导读:当下,数字金融发展速度快、业务模式新、合作关系深、业务结构杂,使传统金融治理模式面临“管早了、管多了影响创新,管晚了、管少了积累风险”的两难境地。对此,北京大学数字金融研究中心特约高级研究员肖翔在《北大金融评论》撰文认为,要破解数字金融治理“科林格里奇困境”,需加快建立完善数字金融领域警戒牌、缓冲区、车道线、信号灯、对讲机、电子眼等工作机制。
我国“十四五”数字经济发展规划明确提出,坚持金融活动全部纳入金融监管,加强动态监测,规范数字金融有序创新,严防衍生业务风险。作为数字经济时代金融与科技深度融合的产物,数字金融在技术应用、业务模式、市场主体等方面呈现出快速发展变化的态势,可能使传统金融治理体系陷入创新与治理难以平衡的“科林格里奇困境”。通过科学合理的机制设计,破解数字金融治理“科林格里奇困境”,是促进数字金融守正创新的必然要求,也是推动数字经济健康发展的应有之义。
一、数字金融给金融业带来新变化
目前,数字金融尚未有统一的定义,但各方对其基本构成要素已有初步共识:一是参与主体既包括传统金融机构,也包括数字平台企业、金融科技公司等新兴市场主体 ;二是主要依托数字技术、数字渠道和数字基础设施实现产品和服务供给 ;三是促进金融产品服务、业务流程、商业模式等方面的数字化创新。从近年来的金融实践看,数字金融给金融业带来了以下几个方面的新变化 :
一是新技术应用。“无网络、不金融,无科技、不金融,无数据、不金融”的技术驱动特征更加突出。人民银行发布的《金融科技发展规划(2022-2025 年)》共部署规划了 50 余种数字技术在金融领域的应用,既有人工智能、大数据、区块链等应用较为普遍的数字技术,也有多方安全计算、联邦学习、第五代移动通信(5G)、卫星遥感、电子围栏、电子签章、远程音视频、增强现实、虚拟现实等新兴数字技术,应用场景涉及数据管理与应用、数字基础设施建设、数字化业务经营、智慧金融服务、监管科技与数字化监管能力建设等数字金融发展的各领域。
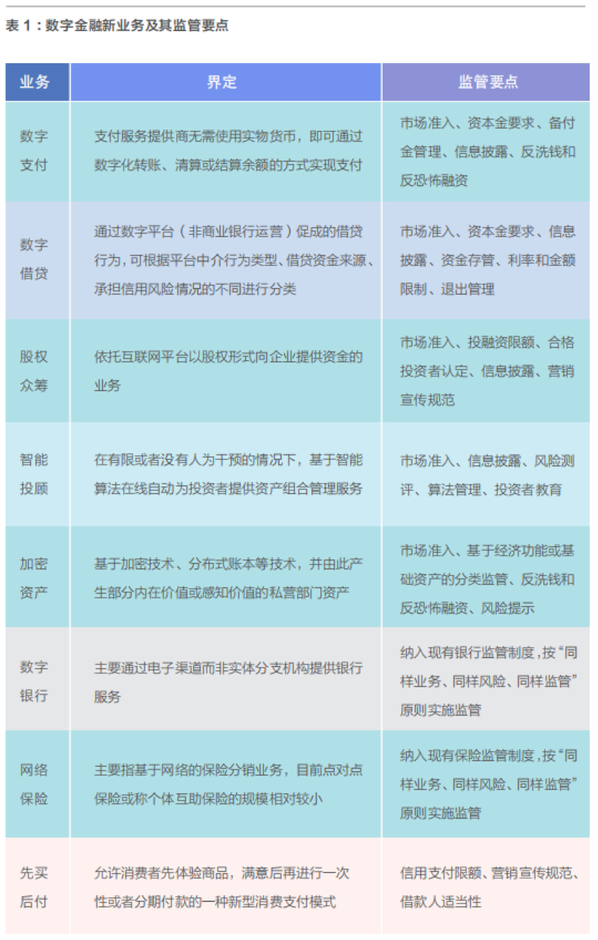
二是新业务模式。在数字技术支撑下,数字支付、数字借贷、股权众筹、智能投顾、数字银行、网络保险、先买后付等新型业务模式得到迅速发展。同时,支付、借贷、保险、资管等部分传统金融业务的流程和价值链实现“分段式”拆分,金融营销、反欺诈、风险管理、债务催收等节点由第三方服务商“嵌入式”提供服务或者以合作方式开展。从当前监管实践看,对数字金融新业务模式的监管规则体现了对传统金融监管的延续性和继承性,按照风险为本、穿透一致的原则,根据相关业务模式的风险特征和功能属性纳入现行金融监管体系,同时也体现了对数字经济时代要求的适应性和匹配性,针对新业务模式可能带来的新风险因素,对传统监管规则进行适应性调整。

三是新市场主体。随着网络基础设施的完善、数字技术的进步以及市场主体金融服务需求的日益多元,以网络平台企业、金融科技公司为代表的新市场主体凭借网络、技术和数据优势,在提升一站式客户体验、促进数据流量变现、追求营业收入多元化等因素的驱动下,通过申获牌照、业务合作、技术外包、基础设施服务等多种方式,直接或间接涉足金融领域。同时,一些开展数字支付、数字借贷、众筹融资、智能投顾、网络保险、金融产品网络营销等业务的新兴数字金融中介和信息中介机构进入市场。
二、数字金融治理的“科林格里奇困境”
在数字金融领域,由于新技术应用、新业务模式、新市场主体的不断涌现和快速变化,金融风险结构呈现新的组合变化,给传统侧重于机构监管、牌照准入监管、分业分段式监管的传统金融治理模式带来前所未有的挑战。
一是“快”而难跟上。当前,新一轮科技革命和产业变革深入发展,网络基础设施和平台经济模式广泛普及,部分数字金融业务规模的发展速度很快,用户数量在较短时间内呈现出爆发式增长的态势。比如,在数字平台流量的支持下,某互联网货币市场基金产品上线不到6天,用户数即突破 100 万,上线一个月用户数突破400万,上线一年用户数超过1亿,资金规模超过 5000 亿元,成为当时中国规模最大、全球第四大的货币基金;某网络互助计划上线一天用户数即突破 100万,上线 8 天用户数超过 1000 万,上线一年用户数超过 1 亿。
二是“新”而难看清。近年来,中国乃至全球数字化已经进入了全面渗透、跨界融合、引领发展的新阶段,数字技术创新代际周期呈现明显缩短的趋势,在更加高效泛在的网络和技术支撑下,数字金融新业态和新业务模式不断涌现,这与金融行业的长周期特性存在一定程度的错配。在这种周期错配的情况下,部分数字金融创新服务和产品并没有经过相对完整的经济金融周期检验,各方更加关注数字技术应用的短期效应,而容易忽视金融风险发生的滞后性。
三是“深”而难穿透。在数字化环境下,金融业务流程不断调整优化,跨行业、跨市场的数字金融产品日益丰富,不同类型金融资产的转换更加高效,从业机构之间在账户、产品、渠道、数据和基础设施等方面的关联性和互动性不断增强,部分数字平台扮演“金融机构连接者”和“金融生态圈经营者”角色,为金融机构提供营销导流等服务,或者以共同出资等方式合作开展金融业务,各方金融合作关系较深,业务和产品嵌套现象突出。比如,某数字平台企业 2020 年信息披露显示,该平台已与 2000 余家金融机构建立业务合作关系,代销的理财、保险等金融产品达 6000 余款。
四是“杂”而难覆盖。随着数字化浪潮蓬勃兴起,金融产业链和价值链被拉伸,金融生态圈不断延展,数字金融供给主体既包括推进数字化转型的传统金融机构,也包括持牌开展金融业务的数字平台企业,还包括为金融机构提供技术外包和配套服务的金融科技公司。各类从业机构通过“自营金融业务”、“自营金融业务 + 合作金融业务”或者“自营金融业务 + 合作金融业务 + 技术外包服务”等方式开展业务,情况较为复杂,上述机构及其所从事的业务难以完全被传统金融治理所覆盖。比如,某数字平台企业 2020 年信息披露显示,其在直接开展自营金融业务的同时,累计为银行推荐 2200 余万个人和小微企业贷款用户,为 600 余家金融机构提供云服务、信息系统建设等数字化解决方案。
综上,数字金融发展速度快、业务模式新、合作关系深、业务结构杂等特点,使传统金融治理模式面临“管早了、管多了影响创新,管晚了、管少了积累风险”的两难境地。英国技术哲学家大卫·科林格里奇在其著作《技术的社会控制》中也提及了类似困境 :一项技术的社会后果不能在技术生命早期被预料到,但当不希望的后果被发现时,技术却往往已经成为整个经济和社会结构的一部分,以致于对它的控制十分困难,换言之,当容易改变时,人们无法预见改变的需求,而当改变的需求变得明显时,改变已经变得昂贵、困难和耗时,以致于难以改变或无法改变。上述两难境地也被称为“科林格里奇困境”。
三、破解“科林格里奇困境”的治理机制设计
破解数字金融领域的“科林格里奇困境”,避免“一放就乱、一管就死”的治理难题,是一项涵盖治理目标、基本原则和机制设计的系统工程,需要凝聚政府、市场和社会多方力量共同参与。
从治理目标看,数字金融治理应围绕创新、监管和风险三个要素,依托科学合理的治理机制设计,让创新走得动、走得通、走得正,让监管看得到、认得清、穿得透,让风险防得准、管得住、解得了,真正在维护金融秩序和保障金融安全的同时不损害数字金融创新的活力,进而不断提升数字金融服务实体经济和防范风险的能力。
从治理原则看,一是风险为本,以防控数字金融风险外溢性为导向进行分类监管,力求实现风险类别和风险环节的监管全覆盖 ;二是包容审慎,在明确审慎性风险底线和业务规则的前提下,摒弃“一刀切”的简单监管模式,建立科学合理、刚柔并济、富有弹性的数字金融创新试错、容错、查错、纠错机制 ;三是技术中立,即在从业机构使用何种技术上应保持中立态度,在确保技术本身符合金融领域有关安全标准和伦理规范的条件下,不因创新技术的不同而对同类金融产品、服务和行为采取差异化的监管尺度 ;四是竞争中性,对数字金融领域实施公平准入和公平规制,着力消除市场扭曲和监管套利,为不同类型的从业机构建立规范统一、公开透明的市场竞争环境 ;五是穿透一致,即坚持实质重于形式,基于交易全链条信息判断有关业务属性和法律关系,确定相应一致的监管规则 ;六是比例匹配,即根据数字金融发展动态、影响程度和风险水平,确定监管范围、方式和强度,实施分类分级监管。
从机制设计看,根据机制设计理论,评价某种经济机制优劣主要有以下几个基本标准 :一是实现资源配置的帕累托最优,二是机制运行的信息成本尽可能低,三是实现参与方利益的激励相容。因此,要破解“科林格里奇困境”,实现数字金融领域创新和治理的统筹平衡,在治理机制设计上应注重以下几个方面 :要明确监管资源的约束条件,实现监管成本的分担 ;要加强信息共享,降低市场信息的不对称、不充分 ;要尽可能实现某些领域的激励相容,增加守正创新的内驱力。基于上述理念,借鉴相对成熟的道路交通管理机制和相关概念,将数字金融治理机制分为警戒牌、缓冲区、车道线、信号灯、对讲机、电子眼等六个机制。

1. 警戒牌机制
建立数字金融领域的警戒牌机制,就是要按照金融法律制度规定,科学设置数字金融领域禁止行为清单,明确刚性的法律底线,进一步健全处置非法集资、打击非法证券期货活动、清理整顿各类交易场所等打击非法金融活动工作机制,既要管持证上路,更要管无照驾驶。根据 2023 年 3 月公布的《国务院机构改革方案》,在原银保监会基础上组建国家金融监督管理总局,统一负责除证券业之外的金融业监管,强化机构监管、行为监管、功能监管、穿透式监管、持续监管,统筹负责金融消费者权益保护,加强风险管理和防范处置,依法查处违法违规行为。国家金融监督管理总局的组建有助于进一步强化打击非法金融活动的工作机制,更好地落实“管合法更要管非法”的原则。
2. 缓冲区机制
建立数字金融领域的缓冲区机制,就是要通过监管沙盒、临时监管豁免、无异议监管函、有限牌照等方式,为数字技术创新应用和数字金融产品在规模化进入市场前提供一定的缓冲地带和观察窗口期,从而实现创新与监管博弈的适当前置。在上述缓冲带机制中,至为关键的机制是监管沙盒机制,比如人民银行推出的金融科技创新监管工具以及证监会推出的资本市场金融科技创新试点。近年来,中国版监管沙盒机制取得了积极的应用成效,截至 2023 年 5 月,已有199 个创新项目纳入人民银行金融科技创新监管工具测试,部分创新项目经过第三方专业评估已成功“出盒”并规模化应用。根据中国互联网金融协会和毕马威中国2022 年 7 月开展的面向全国 250 多家金融科技企业高管的问卷调查,61% 的受访企业认为,中国版监管沙盒是平衡金融创新和监管的最重要举措。
下一步,建议在中央金融委层面设立数字金融创新监管协调机制,加强创新监管与机构监管的有效衔接,适当扩大中国版监管沙盒覆盖的机构、技术和业务范围,优先支持普惠金融、绿色金融、科创金融、养老金融等领域金融创新进行“监管沙盒”测试。同时,借鉴国际经验,进一步丰富中国版“监管沙盒”类型。比如,为特定创新项目提供“快速通道”的快捷沙盒 ;为金融科技初创企业提供定向测试验证的数字沙盒 ;为重大创新提供更长测试期限和更宽参与范围的增强型沙盒 ;针对交叉性金融科技创新的跨部门沙盒 ;提供数字金融创新跨境测试的跨境沙盒。

3. 车道线机制
建立数字金融领域的车道线机制就是要划定金融业务活动的边界,使金融回归金融本质,科技回归科技赋能。车道线机制主要包括三个方面的内容 :一是金融业务持牌。不论何种类型机构,如果开展了金融业务,就应该持牌经营并纳入现有金融监管体系。下一步,建议将符合条件的金融科技公司特别是数字平台企业尽快纳入金融控股公司监管,不符合设立金融控股公司条件的,应推动数字平台企业建立金融业务集中统一管理机制。二是科技公司备案。证监会已经按照 2019 年新修订的证券法要求于2020 年 10 月启动了信息技术系统服务机构备案工作,截至 2023 年 4 月,已有373 家信息技术系统服务机构完成首次备案并公示。2021 年,证监会科技监管局按照 1% 的随机抽查比例对 4 家信息技术系统服务机构开展了“双随机”抽查工作。2022 年 11 月,公开征求意见的银行业监督管理法也明确提出了对信息科技服务类第三方机构进行现场检查的权力。下一步,建议针对部分关键业务环节和系统重要性金融机构,探索实施外包和第三方服务商备案制度,在确保金融机构对外包和第三方风险承担最终责任的同时,强化外包和第三方服务商对金融稳定的必要责任。三是数字技术认证。2019年 10月,人民银行和市场监管总局联合发布《金融科技产品认证目录(第一批)》和《金融科技产品认证规则》,对金融机构和科技公司的金融科技产品进行标准符合性检测认证,没有通过检测认证的产品不能“带病上线”。目前,已有包括人工智能、移动金融 APP、多方安全计算、云计算、区块链等在内的两批共 14 类金融科技产品纳入认证目录。下一步,应着力加强法律法规和监管规定对技术检测认证和安全评估结果的采信,提升评估认证结果的约束力和引导性。
(本文完整版刊登于《北大金融评论》第16期)
(本文编辑:杨静雯)